
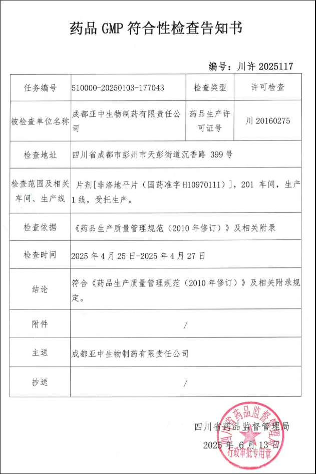
近日,四川省药品监督管理局发布药品GMP符合性检查告知书,成都非凡国际生物制药有限责任公司首个制剂品种——非洛地平片顺利通过药品GMP符合性检查。

此次通过GMP符合性检查,标志着非凡国际制药新建的201固体制剂车间片剂生产线生产质量管理已符合GMP要求,正式具备承接固体制剂生产的能力,为后续制剂产品规模化生产奠定了坚实基础。这标志着公司成功实现了从原料药向制剂的延伸,开启了由单一原料药生产的“独木桥”,向原料药与制剂并重、多品种多剂型协同发展的“立交桥”式的转型之路。
未来,非凡国际制药将以此次首个制剂品种通过GMP检查为起点,持续深耕制剂领域,严格把控质量,丰富产品矩阵,用更多优质药品为大众健康护航,助力医药产业高质量发展,书写“非凡国际制剂”的崭新篇章!